¶
Simple Flow
¶
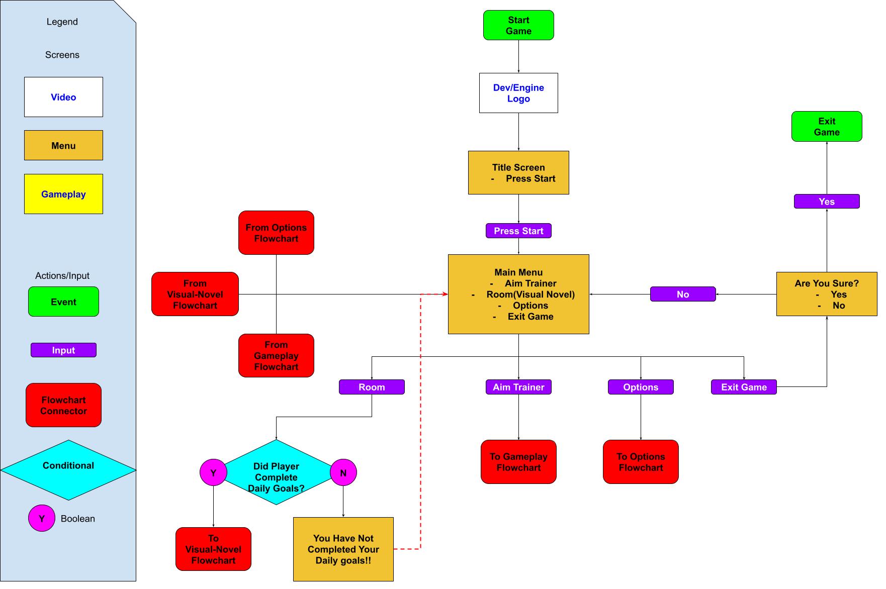
Main Menu (outdated)
¶
Options (outdated)
¶
Aim Trainer (outdated)
¶
Visual Novel (outdated)